
Как говорят венчурные инвесторы: «У стартапера в наличии всегда должно быть два готовых инструмента: краткий питч и презентация проекта». Презентация, хоть и далека от канонов, зато готова. Как тут не вспомнится, что самая большая сложность в реализации любого проекта — побороть собственное неверие <в успех>. Всё прочее — небольшие трудности, которые решаются обыкновенным регулярным трудом.
Наконец это свершилось! А теперь немного исторических фактов.Перед презентацией дочитал книгу «Визуальное Мышление», которую купил еще в 2014 ради того, чтобы сделать презентацию «Qweeto». Книга пылилась 6 лет, но она того стоит, прочтите.
Какой должны быть система, чтобы у пользователя оставалась свобода в решении и удобство в реализации своих задумок?
Когда-то давно раздобыл эту картинку, где автор говорил, что можно выбрать только одну грань, соприкосновения разрушительны. Я выбрал — Отношения.
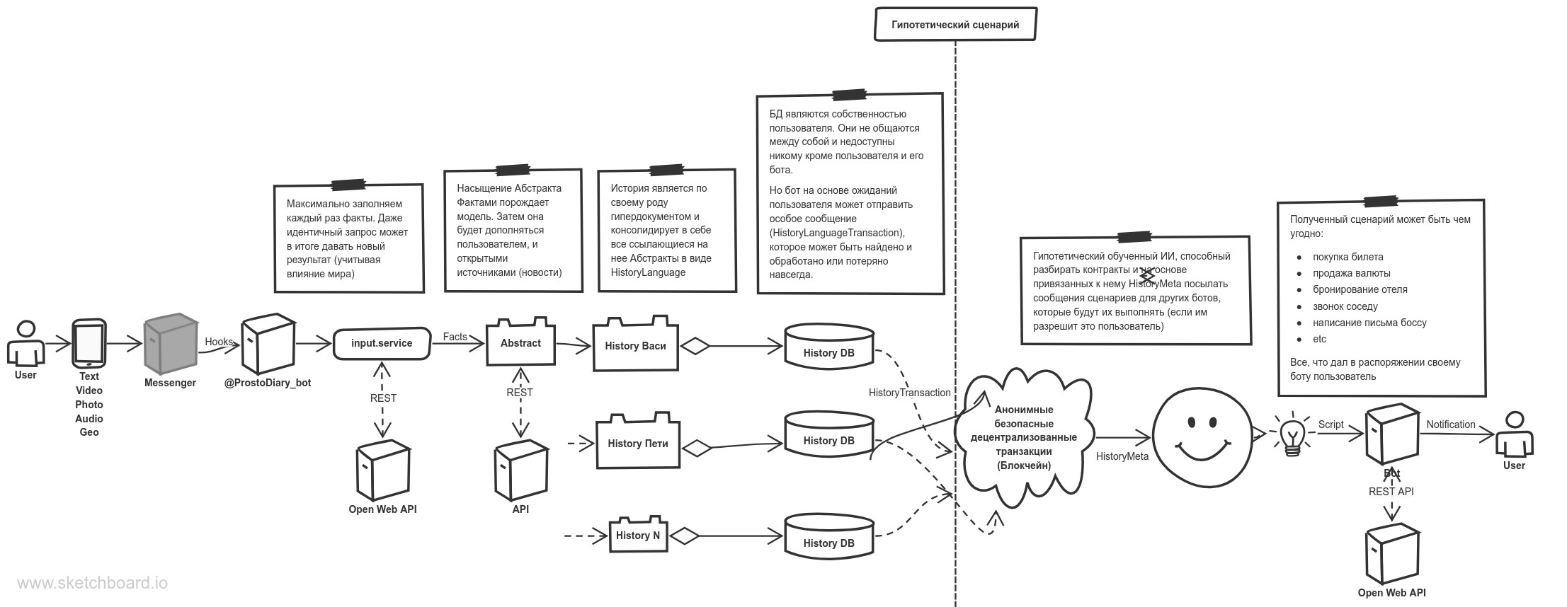
Отношения легли в архитектуру ProstoDiary. Это основополагающий механизм, который приносит в управление устройствами новую плоскость. Взаимодействие между пользователем и его ботом формирует отношение жизни первого и задачи для второго, раскрывая потенциал каждого из них.
Представим, что нынешний ProstoDiary дошел до продакшена.
Что он по своей сути? — тонкий клиент, где вся логика происходит на сторонних интернет сервисах. Далее, эти клиенты будут образовывать сегменты, как сегментируется сейчас интернет через доменные зоны. Обычно этот этап чередуется с ускорением-утолщением клиента, переносом тяжелой логики с сервера и внедрением P2P. Главное в нынешней архитектуре предусмотреть именно сегментацию пользователей, то есть объединением, сквозным общением между собой. Чтобы пользователи не отвернулись, требуется сложное шифрование канала (квантовое?) и его анонимизация и конфиденциальность. Подбор золотой середины оставим пока на будущее, для этого требуется и обновленные отношения пользователей к своим данным и этические вопросы, которые прежде я уже писал в своем G+ канале.
В общем и целом, будущее в синергии ботов, похожее на ОС совершенного иного порядка. А ProstoDiary лишь частный его пример. Прежние ОС оперировали техникой, предстоящие ОС будут оперировать людьми.

